学校主页 English

学术动态

首页 >> 学科动态 >> 学术动态

【资源微生物技术】邱忠平教授团队在Bioresource Technology发表研究论文:生物炭载菌调控堆肥中氮素转化及其介导腐殖质聚合的耦合机制

来源:   作者:     日期:2025-04-07   点击数:  

近日,环境科学领域顶级学术期刊《Bioresource Technology》(影响因子9.7,中科院1区TOP期刊)报道了开云kaiyun网页版官网邱忠平教授团队的研究成果“Effects of biochar-loaded microbial agent in regulating nitrogen transformation and integration into humification for straw composting”,论文第一作者为2021级博士研究生李明星,通讯作者为吴明蔧老师和邱忠平教授,西南交通大学生命科学和工程学院为第一通讯单位。

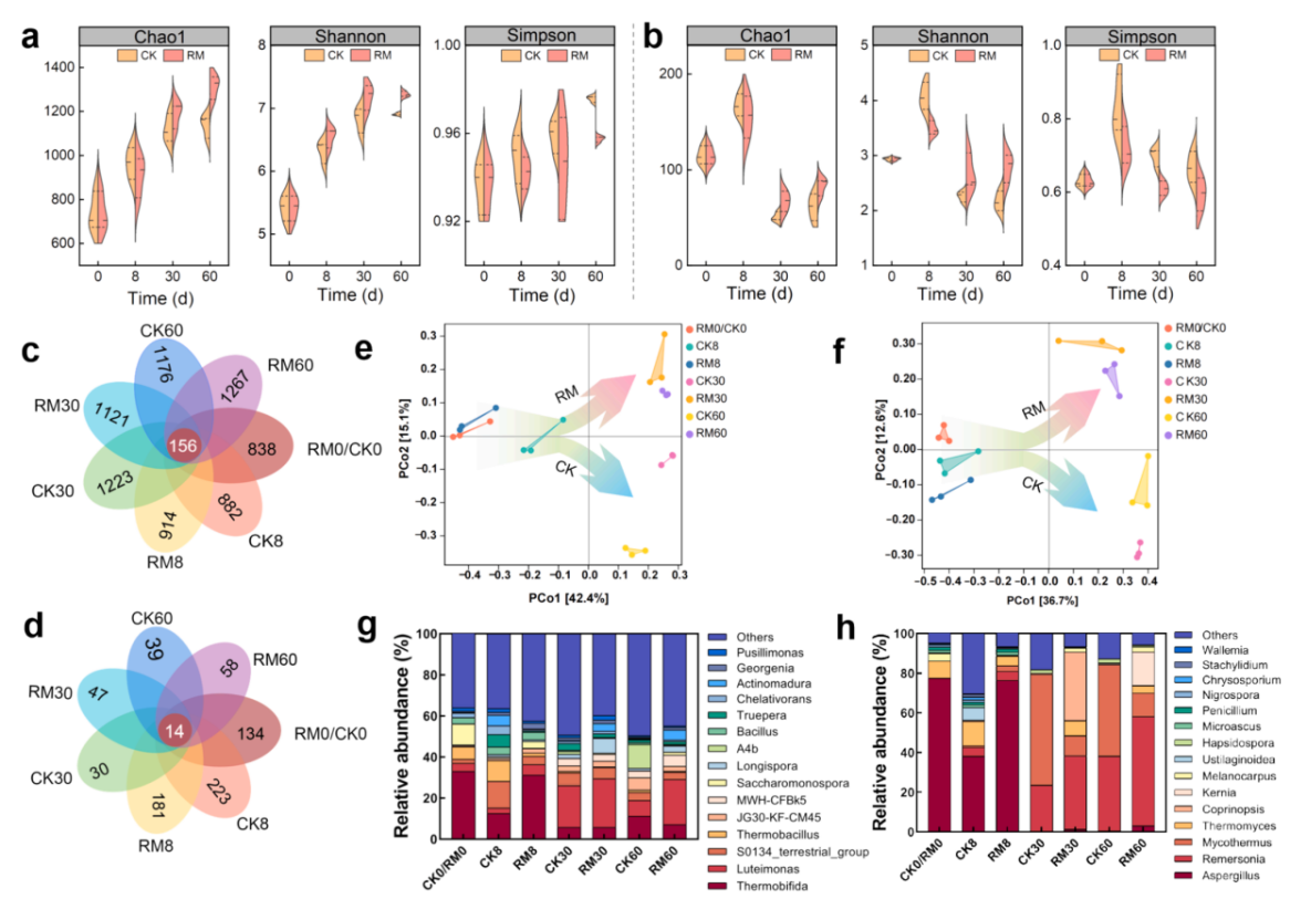
铵态氮作为有机废物堆肥资源化利用过程中氮素转化的核心形态,其经氨同化与氨氧化双途径转化分别生成氨基酸和硝酸盐等氮形态,可为腐殖酸聚合提供含氮前体,还可转化为稳定的无机氮形态,共同构筑了氮素保留的双重屏障,对提升堆肥品质与氮素循环效率具有关键作用。然而,现有研究对铵态氮转化与腐殖化协同机制解析不足,且外源微生物因堆肥环境胁迫易失活,导致氮素损失严重、腐殖酸合成受阻。

针对上述技术瓶颈,本研究利用具有高比表面积、丰富的空隙结构的生物炭搭载功能微生物,构建耐受性强且代谢活性高的外源微生物-生物炭添加剂,系统研究其对对堆肥过程中氮素转化与腐殖酸合成调控机制。结果表明,生物炭载菌处理通过富集LongisporaCoprinopsis等氮转化微生物,重构堆肥体系细菌-真菌互作网络,简化氮代谢层级调控关系并增强微生物协同效应,促进氨基酸态氮等腐殖质前体的积累,驱动腐殖酸的聚合进程,使得堆肥产品中总氮保留率与腐殖质含量分别提高22.27%和77.46%,同步实现氮素资源化与腐殖质品质提升。本研究阐明了生物炭-微生物协同调控氮素定向转化与腐殖化的机制,为破解堆肥氮素保留效率低、腐殖化进程缓慢等难题提供了兼具理论创新性与工程可行性的强化策略。

文章亮点:生物炭载菌有效促进了堆肥碳和氮的快速腐殖化;调控氮素转化可促进堆肥腐殖质的产生;氨基酸态氮是参与腐殖质聚合的关键氮形态;生物炭载菌处理增加了与氮转化正相关性的微生物数量并富集了多种碳和氮转化的土著微生物。

本研究得到国家自然科学基金(51978576)、四川省重点研发计划(2023ZHCG0058、2024NSFSC0131)、成都市科技计划项目(2024-YF05-02323-SN)等项目的资助。

论文链接:https://doi.org/10.1016/j.biortech.2024.131873

通讯作者主页:https://faculty.swjtu.edu.cn/qiuzhongping/zh_CN/

第一作者简介:李明星,生命科学与工程学院2021级材料科学与工程专业博士研究生,在Bioresource Technology、Journal of Cleaner Production、Chemosphere、中国环境科学、西南交通大学学报等国内外权威期刊发表论文10余篇,授权专利1项,西南交通大学润方奖学金获得者。