学校主页 English

学生工作

首页 >> 学生工作 >> 正文

生命学院关于组织开展2021-2022学年本科生荣誉称号评选工作的通知

来源:   作者:     日期:2022-09-29   点击数:  

生命学院本科2019级、2020级、2021级同学:

按照《西南交通大学本科生荣誉称号评审管理办法》相关规定,为了树立典型,表彰先进,培育优良班风学风,促进学生德智体美劳全面发展,学校决定在20229-11月期间组织开展2021-2022学年本科生荣誉称号评选工作。

学院按照学校通知要求,在本科生综合素质评价、学年总结鉴定和班级民主评议的基础上,本着公平、公正、公开的原则认真组织开展评选工作。生命学院本科生个人(集体)荣誉称号评审工作安排如下:


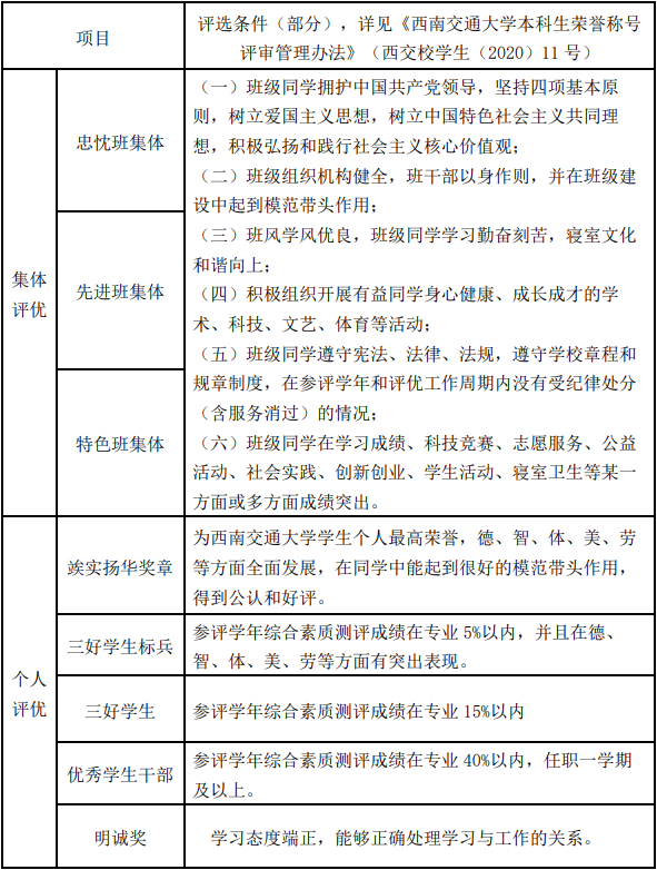
一、评选奖项条件及名额分配


各荣誉称号名额分配详见附件2


二、评选流程

1.班级/学生组织民主评议(929-108日)


学生向班级/学生组织提出荣誉称号申请,各班级、学生组织成立学生奖励评议小组,由辅导员、班导师(或相应学生组织指导老师)任组长,负责组织班级全体成员开展各类学生荣誉称号的评议、推荐工作。


由班级/学生组织学生奖励评议小组组织民主评议,对班级/组织内所有提出个人荣誉称号申请的同学各方面表现进行综合评议,对其各类申请材料进行初审,形成评议结果,填写《生命科学与工程学院班级民主评议表》(见附件3),确定拟推荐人选。


2.学生(班级)申请(109-1012日)


个人荣誉称号经班级/学生组织民主评议后,拟推荐人选(班长)登录本人扬华素质网后台“评优管理”—“学生评优管理”版块,按照评选要求,如实、认真地填写申请信息,在规定时间内完成网上申请提交(提交后请再次登录个人后台进行复核,确保申请提交成功)。


“三好学生标兵”拟推荐人选需院评审小组在“三好学生”拟推荐人选中评议产生,学生只需申请“三好学生”即可。


3.学院学生工作组审核阶段(1013-1015日)


学院学生工作组审核相关材料,对照评选条件,逐一审查申请个人/班级是否达到评选条件、支撑材料是否真实、在参评学年和评优工作周期内是否受到学籍处理和纪律处分的情况等,报学院评审小组。


4.院评审小组评审阶段(1016-1021日)


院评审小组召开评审会议,审查评选流程是否符合规范,评议确定拟推荐人选名单,在全院范围内公示3个工作日(竢实扬华奖章候选人/忠忱班集体拟推荐班级的主要申请材料将一并公示),无异议后报学生工作部。


5.学生工作部审查阶段


学生工作部对各学院上报材料进行形式审查,查验评选程序是否合规、签字盖章是否规范等。


6.校评审委员会评审阶段


校评审委员会召开评审会议,在全校范围内公示3个工作日,无异议后报校长办公会审定获奖名单。


三、其他事项


1.本次荣誉称号评选工作在线上进行,评审结果以线上审批结果为准。


2.转专业学生在原专业参与个人荣誉称号评选。


3.2021-2022学年本科生荣誉称号评选工作,暂不执行本科生综合素质评价体育、美育、劳动教育评价达标性要求。


4.校级、院级学生组织推荐优秀学生干部明诚奖,必须按要求开展民主评议,并对学生的评选资格进行审核。学生组织负责人及指导老师应在《西南交通大学本科生个人荣誉审批表》中班级(学生组织)民主评议意见栏签字确认。


5.同一学年内忠忱班集体先进班集体特色班集体不可兼得。


6.学生工作管理信息系统操作参考《学生工作管理信息系统学生评优管理模块操作流程》,见附件4


专项工作联系人:潘星宇,028-66366831




生命科学与工程学院学生工作组


2022929